√100以上 }CN s¤l E· 272407
The Leica Sl As Upgrade For Sony r Ii Shooters Eoshd Com Filmmaking Gear And Camera Reviews
}CN s¤l E·
}CN s¤l E·-


Paranoia And Suicidality After Starting Treatment For Lupus Mdedge Psychiatry


Assessing Cognitive Impairment In Sle Examining Relationships Between Resting Glucose Metabolism And Anti Nmdar Antibodies With Navigational Performance Lupus Science Medicine


Pdf Tensile And Flexural Properties Of Chopped Strand E Glass Fibre Mat Reinforced Cnsl Epoxy Composites


Materials Free Full Text The Use Of Cashew Nut Shell Liquid Cnsl In Pp Hips Blends Morphological Thermal Mechanical And Rheological Properties Html


Solved Can Someone Tell Me What S The Meaning Of The Set Chegg Com


Roger Taylor N S Businessman Dean Leland Snaps Up Fo C Sle Rest Of Oceanstone Local Business Business The Chronicle Herald


Jci Cns Targeting Pharmacological Interventions For The Metabolic Syndrome


I I E B U T L E M F Cl E S T O E N T Auf Hass 3af V I 8 18 Ason Ber Xx Etucf Wc Cn Wieb


Plants Free Full Text Exodermis And Endodermis Respond To Nutrient Deficiency In Nutrient Specific And Localized Manner Html


Age Related Gliosis Promotes Central Nervous System Lymphoma Through Ccl19 Mediated Tumor Cell Retention Sciencedirect


Brain Involvement In Systemic Immune Mediated Diseases Magnetic Resonance And Magnetisation Transfer Imaging Study Journal Of Neurology Neurosurgery Psychiatry


Full Specs For 18 Forest River Forester 2251s Le Rvs Rvusa Com


Vasculitis Lupus Uk


Clusters In Pediatric Rheumatic Diseases Springerlink


Systemic Lupus Erythematosus Sle


Materials Free Full Text The Use Of Cashew Nut Shell Liquid Cnsl In Pp Hips Blends Morphological Thermal Mechanical And Rheological Properties Html


Clinical Features Of Central Nervous System Infections And Experience In Differential Diagnosis From Neuropsychiatric Lupus Erythematosus In A Cohort Of 8491 Patients With Systemic Lupus Erythematosus Arthritis Research Therapy Full Text


Amazon Com Canon Cn E 50mm T1 3 L F Cine Lens Camera Lenses Camera Photo


Paranoia And Suicidality After Starting Treatment For Lupus Mdedge Psychiatry


Frontiers High Tlr7 Expression Drives The Expansion Of Cd19 Cd24hicd38hi Transitional B Cells And Autoantibody Production In Sle Patients Immunology


Manifestations Of Anti Ro Positive And Negative Sle Patients Download Table


A Review And Meta Analysis Of Anti Ribosomal P Autoantibodies In Systemic Lupus Erythematosus Sciencedirect


Systemic Lupus Erythematoses


Diagram Of The Laboratory Scale Pyrolysis Plant Download Scientific Diagram


Pdf Effects Of Cashew Nut Shell Liquid Cnsl On The Performance Of Broiler Chickens


Termination Procedures For National Security Letter Nondisclosure Requirement Fbi


Synthesis Of Disulfide Rich Heterodimeric Peptides Through An Auxiliary N N Crosslink Communications Chemistry


Systemic Lupus Erythematosis


Le Plan De Paris Pascal Comelade Richard Pinhas Staubgold


Cn Tower La Tour Cn


Systemic Lupus Erythematosus Its Treatment And Future Directions


Construction Industry Acronyms Designing Buildings Wiki


Clinicians Approaches To Management Of Background Treatment In Patients With Sle In Clinical Remission Results Of An International Observational Survey Lupus Science Medicine


Ujkezxstkwx3km


Sle Xmind Mind Mapping Software


Systemic Lupus Erythematosus In Children And Adolescents American Academy Of Pediatrics


Solved 62 Choose The Best Lewis Structure For Po43 T Chegg Com


Taking The Canon Cn E 70 0mm T4 4 Compact Servo Lens C0 For A Test Drive Newsshooter


Immune Dysfunction In Niemann Pick Disease Type C Platt 16 Journal Of Neurochemistry Wiley Online Library


Medicine Based Evidence For Individualized Decision Making Case Study Of Systemic Lupus Erythematosus The American Journal Of Medicine


Christine Le


Solved Selected Neurotransmitters Neurotransmitter Chemic Chegg Com


Pharmacology Mcqs Antihypertensives


Cerebrovascular Events In Systemic Lupus Erythematosus Diagnosis And Management Mjr Mediterranean Journal Of Rheumatology


The Proteasome Inhibitior Bortezomib Depletes Plasma Cells And Ameliorates Clinical Manifestations Of Refractory Systemic Lupus Erythematosus Annals Of The Rheumatic Diseases


Systemic Lupus Erythematosus Sle Ppt Video Online Download


1kgefz2agqnxxm


Castermuse Narak Starleague Season 2 Liquipedia Starcraft Brood War Wiki


The Abc Of Insulin The Organic Chemistry Of A Small Protein Ostergaard Chemistry A European Journal Wiley Online Library


Managing Neuropsychiatric Lupus Top 10 Clinical Pearls


Managing Neuropsychiatric Lupus Top 10 Clinical Pearls


Linking Susceptibility Genes And Pathogenesis Mechanisms Using Mouse Models Of Systemic Lupus Erythematosus Disease Models Mechanisms


Amazon Com Cns Engineparts 2 Timing Chain Tensioners Both Left Right Compatible With 97 11 Ford Mercury Mazda 4 0l 245 Sohc V6 Vin Code E K Automotive


Tonicsea Home Facebook


Excessive Production Of Ifn G In Patients With Systemic Lupus Erythematosus And Its Contribution To Induction Of B Lymphocyte Stimulator B Cell Activating Factor Tnf Ligand Superfamily 13b The Journal Of Immunology


Canon Cn E18 80mm T4 4 L Is Kas S Cine Lenses Canon Europe


Systemic Lupus Erythematosus Angelique Davis Q Why Does Seal Have Scars On His Face A Discoid Lupus Ppt Download


Seizures In Lupus The Rheumatologist


Cutaneous Manifestation Of Sle And Other Ctd Diseases By Dr Eman Almukhadeb Consultant Dermatologist Assistant Professor Ppt Download


Solved Cyclotron Motion Newton S Second Law Nsl F Ma Chegg Com


Cns Vital Signs Computerized Neurocognitive Assessment Software


Clinical Syndromes Seen In People With Systemic Lupus Erythematosus Download Scientific Diagram


Ppt Systemic Lupus Erythematosus Powerpoint Presentation Free Download Id


Imaging Spectrum Of Cns Vasculitis Radiographics


Nervous System Disease In Systemic Lupus Erythematosus Current Status And Future Directions Hanly 19 Arthritis Amp Rheumatology Wiley Online Library


Flares In Systemic Lupus Erythematosus Diagnosis Risk Factors And Preventive Strategies Mjr Mediterranean Journal Of Rheumatology


Antiphospholipid Syndrome Aps Medsphere


Solved Let 0o F S E St F T Dt 0 It Is Possible To Show Chegg Com


Complications Of Systemic Lupus Erythematosus


Hemophagocytic Lymphohistiocytosis Dutta International Journal Of Hematology Research


Systemic Lupus Erythematosus Ppt Video Online Download


The Leica Sl As Upgrade For Sony r Ii Shooters Eoshd Com Filmmaking Gear And Camera Reviews


Autoantibodies In Systemic Lupus Erythematosus Download Table


Development Of Bpa Free Anticorrosive Epoxy Coatings From Agroindustrial Waste Progress In Organic Coatings X Mol


Neuropsychiatric Manifestations Of Systematic Lupus


Pdf Pathogenesis And Treatment Of Cns Lupus


Neural Immune Interactions Principles And Relevance To Sle Musculoskeletal Key


Clinical Associations Of Il 10 And Il 37 In Systemic Lupus Erythematosus Scientific Reports


Managing Neuropsychiatric Lupus Top 10 Clinical Pearls


Canon Cn E18 80mm T4 4 L Is Kas S Cine Lenses Canon Europe


Clinical Significance Of Rare Serum Autoantibodies In Rheumatic Diseases A Systematic Literature Review Ceribelli Journal Of Laboratory And Precision Medicine


Systemic Lupus Erythematosus Cns Vasculitis Radiology Case Radiopaedia Org


Ijms Free Full Text The Added Value Of Diagnostic And Theranostic Pet Imaging For The Treatment Of Cns Tumors Html


Lg Cns Linkedin


Branch Restricted Localization Of Phosphatase Prl 1 Specifies Axonal Synaptogenesis Domains Science


Pdf Differences Between Central Nervous System Infection And Neuropsychiatric Systemic Lupus Erythematosus In Patients With Systemic Lupus Erythematosus


Clinical Features Of Central Nervous System Infections And Experience In Differential Diagnosis From Neuropsychiatric Lupus Erythematosus In A Cohort Of 8491 Patients With Systemic Lupus Erythematosus Arthritis Research Therapy Full Text


Case 41 Diagnosis Conclusions Nephsim


Clinical Manifestations Of Systemic Lupus Erythematosus Grepmed


Sports Medicine Abbreviations


Frontiers Neurological Disease In Lupus Toward A Personalized Medicine Approach Immunology


What Is Sle Gskpro For Healthcare Professionals


Cns Lupus Systemic Lupus Sle In Brain And Or Spinal Cord Bindevevssykdommer Nobindevevssykdommer No


Canon Cn E 15 5 47mm T2 8 L S Wide Angle Cinema Zoom 7622b002


Vasculitis Presenting As A Hypertensive Crisis With Back Pain Practical Neurology


A Brief Report Of The Status Of Central Nervous System Metastasis Enrollment Criteria For Advanced Non Small Cell Lung Cancer Clinical Trials A Review Of The Clinicaltrials Gov Trial Registry Journal Of Thoracic


Complications Of Systemic Lupus Erythematosus In The Emergency Department Mdedge Emergency Medicine


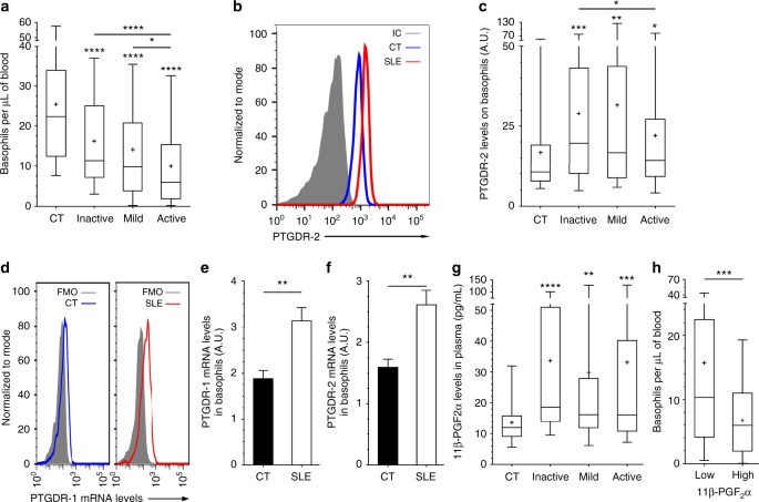
Prostaglandin D 2 Amplifies Lupus Disease Through Basophil Accumulation In Lymphoid Organs Nature Communications


Complications Of Systemic Lupus Erythematosus In The Emergency Department Mdedge Emergency Medicine


Neuro Infections Of The Cns Flashcards Quizlet


Frontiers Opposite Profiles Of Complement In Antiphospholipid Syndrome Aps And Systemic Lupus Erythematosus Sle Among Patients With Antiphospholipid Antibodies Apl Immunology


コメント
コメントを投稿